Example Image尊龙凯时

头部

Example Image尊龙凯时

English 繁体版
【网站地图】【sitemap】

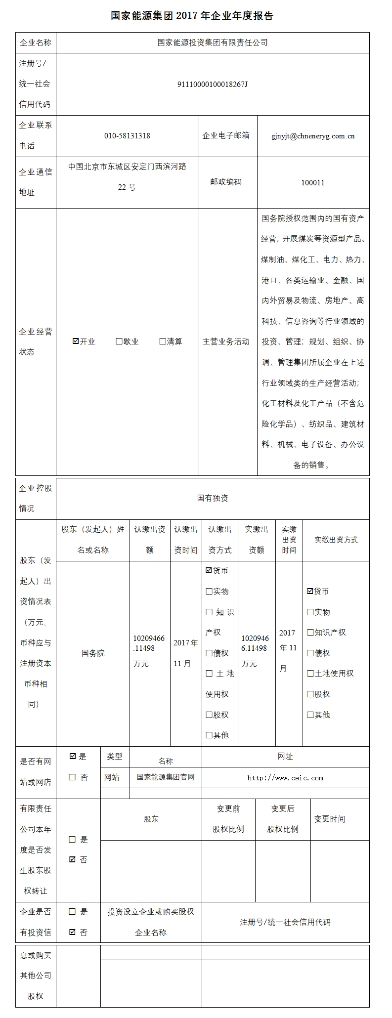
尊龙凯时2017年企业年度报告

作者: 泉源: 宣布时间: 2018-09-27 字号:【


脚部

Example Image尊龙凯时

【网站地图】【sitemap】
X
  • 2
【网站地图】【sitemap】